好看视频下载

医保流程

当前位置:好看视频下载>>患者服务>>医保流程
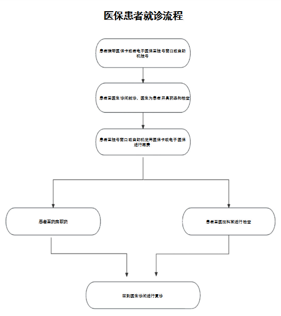
医保患者就诊流程

微信图片_20240203154634.png